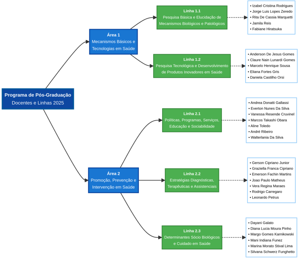
Área de Concentração 1
Nome: Mecanismos Básicos e Tecnologias em Saúde
Descrição: Concentra linhas de investigação que analisam mecanismos e processos químicos, físicos, físico-químicos, moleculares, bioquímicos, biológicos e biotecnológicos relacionados ao desenvolvimento de novos métodos de diagnóstico e procedimentos profiláticos e terapêuticos que promovam a saúde em abordagem interdisciplinar de ensaios experimentais para caracterização de aspectos relacionados ao processo saúde-doença e validação biológica de compostos e produtos em saúde.
A Área 1, tradicionalmente dedicada aos Mecanismos Básicos e Tecnologias em Saúde, passou por um processo de reorganização interna com o objetivo de fortalecer a coerência científica, ampliar a integração entre linhas de pesquisa e aprimorar a visibilidade das contribuições produzidas por seus pesquisadores. A partir de 2025, a área passa a estruturar-se em duas novas linhas, definidas a partir do critério de etapa do desenvolvimento científico, contemplando tanto a produção de conhecimento fundamental quanto a pesquisa aplicada voltada à inovação tecnológica em saúde.
Linhas de Pesquisa Associadas à Área de Concentração 1:
Linha 1.1: Pesquisa Básica e Elucidação de Mecanismos Biológicos e Patológicos
Descrição: Concentra estudos que investigam alterações moleculares, celulares, teciduais e sistêmicas relacionadas à saúde humana. São projetos que abordam remodelamento musculoesquelético, mecanismos fisiopatológicos de doenças e processos patológicos fundamentais, contribuindo para a compreensão de condições que impactam o bem-estar e a funcionalidade humana.
Linha 1.2: Pesquisa Tecnológica e Desenvolvimento de Produtos Inovadores em Saúde
Descrição: Reúne projetos voltados à criação e aprimoramento de tecnologias emergentes, como sistemas teranósticos, nanomateriais, produtos naturais com atividade antimicrobiana e abordagens inovadoras orientadas à interface ambiente-saúde. Essa linha reforça o papel estratégico da área na produção de soluções aplicadas, sustentáveis e com potencial translacional.
Área de Concentração 2
Nome: Promoção, Prevenção e Intervenção em Saúde
Descrição: Concentra linhas de investigação que articulam contribuições das distintas Ciências da Saúde em abordagem multiprofissional e por meio de ações interdisciplinares em saúde que permitam o desenvolvimento dos aspectos relacionados a todos os seus níveis de atenção em saúde.
Linhas de Pesquisa Associadas à Área de Concentração 2:
Linha 2.1: Políticas, Programas, Serviços, Educação e Sociabilidade em Saúde
Descrição: Atua em contextos sócio-políticos, demográficos, ambientais e educacionais na interface com serviços, programas e políticas de saúde com objetivo de pesquisar processos de construção e operacionalização de políticas, serviços e, também, estratégias de promoção e prevenção em saúde.
Linha 2.2: Estratégias Diagnósticas, Terapêuticas, Assistenciais e Ocupacionais para o Desenvolvimento da Saúde e Funcionalidade Humana
Descrição: Analisa a saúde e a funcionalidade humana, na perspectiva do corpo e suas potencialidades, investigando as relações entre estruturas e funções dos sistemas orgânicos, atividades e participação humana e fatores contextuais; com vistas ao desenvolvimento de tecnologias e estratégias interdisciplinares para a prevenção, promoção e atenção à saúde.
Linha 2.3: Determinantes Sócio Biológicos e Cuidado em Saúde
Descrição: Propõe-se a desenvolver estudos que abordem o processo de cuidado e determinantes sócio biológicos além de estratégias de promoção e prevenção em saúde nos diferentes ciclos de vida.
